Szczegóły projektu: Przepływ magazynu wychodzącego
Przepływ wychodzący w magazynie rozpoczyna się od żądania z opublikowanych dokumentów źródłowych w celu wyprowadzenia towarów z lokalizacji magazynu, które mają zostać wysłane do strony zewnętrznej lub do innej lokalizacji firmy. Z obszaru składowania czynności magazynowe są wykonywane na różnych poziomach złożoności, aby wyprowadzić towary do doków wysyłkowych.
Każdy element jest identyfikowany i dopasowywać do odpowiedniego przychodzącego dokumentu źródłowego. Istnieją następujące wychodzące dokumenty źródłowe:
- Zamówienie sprzedaży
- Zlecenie przelewu wychodzącego
- Zamówienie zwrotu zakupu
- Zlecenie serwisowe
Ponadto istnieją następujące wewnętrzne dokumenty źródłowe, które działają jak źródła wychodzące:
- Zlecenie produkcyjne z zapotrzebowaniem na komponenty
- Zlecenie montażu z potrzebą komponentu
Dwa ostatnie dokumenty reprezentują przepływy wychodzące z magazynu do wewnętrznych obszarów operacyjnych. Aby uzyskać więcej informacji na temat obsługi magazynu dla wewnętrznych procesów przychodzących i wychodzących, zobacz Szczegóły projektu: Wewnętrzne przepływy magazynowe.
Procesy i dokumenty interfejsu użytkowników w wychodzących przepływach magazynowych różnią się w przypadku podstawowych i zaawansowanych konfiguracji magazynu. Główna różnica polega na tym, że działania są wykonywane zamówienie po zamówieniu w podstawowych konfiguracjach magazynu i są konsolidowane dla wielu zamówień w zaawansowanych konfiguracjach magazynowych. Aby uzyskać więcej informacji na temat różnych poziomów złożoności magazynu, zobacz Szczegóły projektu: Przegląd magazynu.
W Business Central wychodzące procesy kompletacji i wysyłki mogą być wykonywane na cztery sposoby przy użyciu różnych funkcjonalności w zależności od poziomu złożoności magazynu.
| Metoda | Proces wychodzący | Pojemników | Opcji | Przesyłek | Poziom złożoności (patrz Szczegóły projektu: Konfiguracja magazynu) |
|---|---|---|---|---|---|
| A | Wysyłka i wysyłka z wiersza zamówienia | X | 2 | ||
| B | Wysyłka i wysyłka z dokumentu oceny zapasów | X | 3 | ||
| C | Wysyłka pocztowa i wysyłka z dokumentu wysyłkowego magazynu | X | 4/5/6 | ||
| D | Księgowanie odbioru z dokumentu odbioru magazynowego i księgowanie wysyłki z dokumentu wysyłki magazynowej | X | X | 4/5/6 |
Wybór podejścia zależy od przyjętych praktyk firmy i poziomu ich złożoności organizacyjnej. W środowisku zamówienia po zamówieniu z prostymi procesami i prostą strukturą pojemnika, metoda A, kompletacja i wysyłka z linii zamówienia jest odpowiednia. W innych firmach zamawiających, w których towary dla jednego wiersza zamówienia mogą pochodzić z więcej niż jednego pojemnika lub gdy pracownicy magazynu nie mogą pracować z dokumentami zamówienia, właściwe jest użycie oddzielnych dokumentów dotyczących ściącenia, metoda B. W przypadku, gdy procesy kompletacji i wysyłki firmy obejmują obsługę wielu zamówień i dlatego wymagają większej kontroli i przeglądu, firma może zdecydować się na użycie dokumentu wysyłki magazynowej i dokumentu pobrania magazynu w celu oddzielenia zadań kompletacji i wysyłki, metod C i D.
W metodach A, B i C działania związane z kompletacją i wysyłką są łączone w jednym kroku podczas księgowania odpowiedniego dokumentu jako wysłanego. W metodzie D odbiór jest najpierw rejestrowany, a następnie przesyłka jest księgowana w późniejszym czasie z innego dokumentu.
Podstawowe konfiguracje magazynu
Na poniższym diagramie przedstawiono wychodzące przepływy magazynowe według typu dokumentu w podstawowych konfiguracjach magazynu. Liczby na diagramie odpowiadają krokom w sekcjach następujących po diagramie.

1: Zwolnij dokument źródłowy / Utwórz wybór lub ruch zapasów
Gdy użytkownik odpowiedzialny za dokumenty źródłowe, taki jak procesor zleceń sprzedaży lub planista produkcji, jest gotowy do działania magazynu wychodzącego, zwalnia dokument źródłowy, aby zasygnalizować pracownikom magazynu, że sprzedane towary lub składniki mogą zostać odebrane i umieszczone w określonych pojemnikach. Alternatywnie użytkownik tworzy dokumenty ściąkania lub przemieszczania zapasów dla poszczególnych wierszy zamówienia, w sposób wypychany, na podstawie określonych pojemników i ilości do obsługi.
Uwaga
Ruchy magazynowe służą do przenoszenia towarów do wewnętrznych obszarów operacyjnych w podstawowych konfiguracjach magazynowych, na podstawie dokumentów źródłowych lub na zasadzie ad hoc.
2: Tworzenie żądania wychodzącego
Po zwolnieniu wychodzącego dokumentu źródłowego automatycznie tworzone jest żądanie magazynu wychodzącego. Zawiera odwołania do typu i numeru dokumentu źródłowego i nie jest widoczny dla użytkownika.
3: Tworzenie ubiór lub przemieszczanie zapasów
Na stronie Odbiór zapasów lub Przemieszczanie zapasów pracownik magazynu pobiera w sposób ściągany oczekujące wiersze dokumentu źródłowego na podstawie wychodzących żądań magazynu. Alternatywnie, wiersze oceny zapasów są już tworzone, w sposób push, przez użytkownika, który jest odpowiedzialny za dokument źródłowy.
4: Księgowanie stanów magazynowych lub rejestrowanie ruchu zapasów
W każdym wierszu dla towarów, które zostały odebrane lub przeniesione, częściowo lub całkowicie, pracownik magazynu wypełnia pole Ilość, a następnie księguje odbiór zapasów lub rejestruje ruch zapasów. Dokumenty źródłowe związane z odbiorem zapasów są księgowane jako wysłane lub zużyte. Dokumenty źródłowe związane z przesunięciami zapasów nie są księgowane.
W przypadku stanów magazynowych tworzone są ujemne wpisy księgi towarów, tworzone są wpisy magazynowe, a żądanie ściągodu jest usuwane, jeśli jest w pełni obsługiwane. Na przykład pole Ilość wysłana w wierszu dokumentu źródłowego wychodzącego jest aktualizowane. Tworzony jest zaksięgowany dokument wysyłki, który odzwierciedla na przykład zamówienie sprzedaży i wysłane towary.
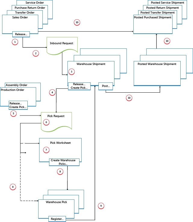
Zaawansowane konfiguracje magazynu
Poniższy diagram ilustruje przepływ magazynu wychodzącego według typu dokumentu w zaawansowanych konfiguracjach magazynu. Liczby na diagramie odpowiadają krokom w sekcjach następujących po diagramie.

1: Dokument źródłowy wydania
Gdy użytkownik odpowiedzialny za dokumenty źródłowe, taki jak procesor zleceń sprzedaży lub planista produkcji, jest gotowy do działania magazynu wychodzącego, zwalnia dokument źródłowy, aby zasygnalizować pracownikom magazynu, że sprzedane towary lub składniki mogą zostać odebrane i umieszczone w określonych pojemnikach.
2: Tworzenie żądania wychodzącego (2)
Po zwolnieniu wychodzącego dokumentu źródłowego automatycznie tworzone jest żądanie magazynu wychodzącego. Zawiera odwołania do typu i numeru dokumentu źródłowego i nie jest widoczny dla użytkownika.
3: Utwórz wysyłkę magazynową
Na stronie Wysyłka magazynowa odpowiedzialny pracownik wysyłkowy pobiera oczekujące wiersze dokumentu źródłowego na podstawie żądania magazynu wychodzącego. Kilka wierszy dokumentu źródłowego można połączyć w jeden dokument wysyłki magazynowej.
4: Zwolnij wysyłkę / Utwórz magazyn Pick
Odpowiedzialny pracownik wysyłkowy zwalnia przesyłkę magazynową, dzięki czemu pracownicy magazynu mogą tworzyć lub koordynować wybory magazynowe dla danej przesyłki.
Alternatywnie użytkownik tworzy dokument odbioru magazynu dla poszczególnych wierszy wysyłki, w sposób push, na podstawie określonych pojemników i ilości do obsługi.
5: Zwolnij operację wewnętrzną / Utwórz magazyn Pick
Użytkownik odpowiedzialny za operacje wewnętrzne zwalnia wewnętrzny dokument źródłowy, taki jak zlecenie produkcji i montażu, dzięki czemu pracownicy magazynu mogą tworzyć lub koordynować dane magazynowe dla danej operacji wewnętrznej.
Alternatywnie użytkownik tworzy dokumenty ściąkania magazynu dla indywidualnego zlecenia produkcji lub montażu, w sposób push, na podstawie określonych pojemników i ilości do obsługi.
6: Utwórz prośbę o wybór
Po zwolnieniu wychodzącego dokumentu źródłowego automatycznie tworzone jest żądanie odbioru magazynu. Zawiera odwołania do typu i numeru dokumentu źródłowego i nie jest widoczny dla użytkownika. W zależności od konfiguracji zużycie ze zlecenia produkcji i montażu tworzy również żądanie kompektowania, aby wybrać potrzebne komponenty z zapasów.
7: Generowanie wierszy arkusza wyboru
Użytkownik, który jest odpowiedzialny za koordynowanie pobrań, pobiera wiersze pobrania magazynu w arkuszu pobrania na podstawie żądań pobrania z wysyłek magazynowych lub operacji wewnętrznych z zużyciem komponentów. Użytkownik wybiera wiersze do wybrania i przygotowuje je, określając, z których pojemników należy wziąć, w których pojemnikach umieścić i ile jednostek należy obsłużyć. Pojemniki mogą być wstępnie zdefiniowane przez konfigurację lokalizacji magazynu lub zasobu operacyjnego.
Użytkownik określa metody pobierania dla zoptymalizowanej obsługi magazynu, a następnie używa funkcji do tworzenia odpowiednich dokumentów pobrania magazynu, które są przypisywane do różnych pracowników magazynu, którzy wykonują pobrania magazynowe. Gdy dane magazynowe są w pełni przypisane, wiersze w arkuszu wyboru są usuwane.
8: Tworzenie dokumentów ujmów magazynowych
Pracownik magazynu, który wykonuje uściśnięcia, tworzy dokument ściągnięcia magazynu w sposób pull na podstawie zwolniona dokumentacji źródłowej. Alternatywnie dokument odbioru magazynu jest tworzony i przypisywany do pracownika magazynu w sposób wypychany.
9: Zarejestruj odbiór magazynu
W każdym wierszu dla towarów, które zostały wybrane, częściowo lub całkowicie, pracownik magazynu wypełnia pole Ilość na stronie Odbiór magazynu, a następnie rejestruje odbiór magazynu.
Wpisy magazynu są tworzone, a wiersze odbioru magazynu są usuwane, jeśli są w pełni obsługiwane. Dokument odbioru magazynu pozostaje otwarty do momentu zarejestrowania pełnej ilości powiązanej wysyłki magazynowej. Pole Ilość. Odebrane w wierszach wysyłki magazynu jest odpowiednio aktualizowane.
10: Wysyłka pocztowa do magazynu
Gdy wszystkie towary w dokumencie wysyłki magazynowej są rejestrowane jako odebrane do określonych pojemników wysyłkowych, odpowiedzialny pracownik wysyłki wysyła przesyłkę magazynową. Tworzone są ujemne wpisy księgi towarów. Na przykład pole Ilość wysłana w wierszu dokumentu źródłowego wychodzącego jest aktualizowane.