Rachunek kosztów — informacje
Rachunek kosztów może pomóc w zrozumieniu kosztów prowadzenia firmy. Informacje rachunku kosztów mają na celu analizę:
- Jakie rodzaje kosztów ponosisz, gdy prowadzisz działalność gospodarczą?
- Gdzie występują koszty?
- Kto ponosi koszty?
W rachunku kosztów przydzielasz rzeczywiste i budżetowe koszty operacji, działów, produktów i projektów w celu analizy rentowności Twojej firmy.
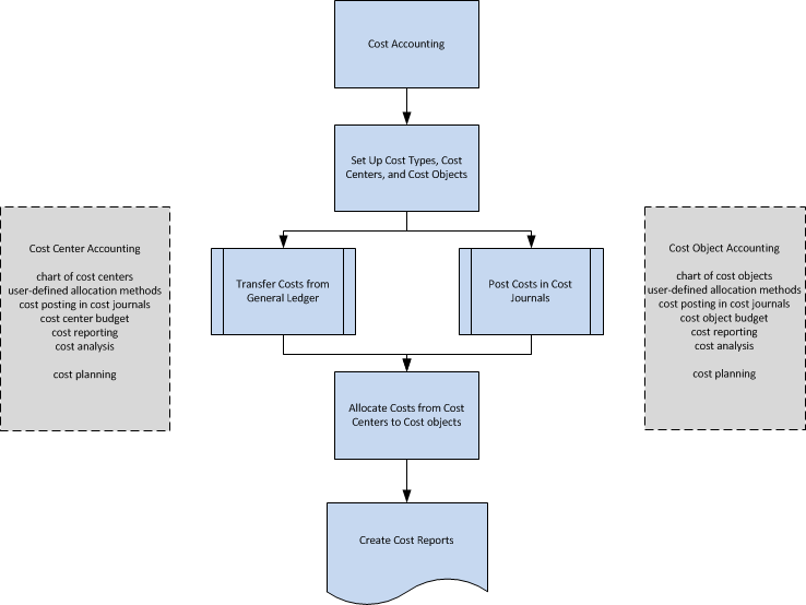
Przepływ pracy w rachunku kosztów
Rachunek kosztów ma następujące główne składniki:
- Typy kosztów, centra kosztów i obiekty kosztów
- Zapisy kosztów i arkusze kosztów
- Alokacja kosztów
- Budżety kosztów
- Raportowanie kosztów
Na poniższym diagramie przedstawiono przepływ pracy w rachunku kosztów.

Typy kosztów, centra kosztów i obiekty kosztów
Definiujesz typy kosztów, centra kosztów i obiekty kosztów, aby przeanalizować, jakie są koszty, skąd pochodzą koszty i kto powinien ponieść koszty.
Definiuje się plan typów kosztów ze strukturą i funkcjonalnością, która przypomina plan kont księgi głównej. Można przenieść konta rachunku zysków i strat księgi głównej lub utworzyć własny plan typów kosztów.
Centra kosztów to działy i centra zysku, które są odpowiedzialne za koszty i dochody. Często w rachunku kosztów jest więcej centrów kosztów niż w jakimkolwiek wymiarze skonfigurowanym w księdze głównej. W księdze głównej zwykle używane są tylko centra kosztów pierwszego poziomu dla kosztów bezpośrednich i kosztów początkowych. W rachunku kosztów tworzone są dodatkowe centra kosztów dla dodatkowych poziomów alokacji.
Obiekty kosztów to produkty, grupy produktów lub usługi firmy. Są to gotowe towary firmy, która ponosi koszty.
Centra kosztów można łączyć z działami, a obiekty kosztów z projektami w firmie. Można jednak połączyć centra kosztów i obiekty kosztów z dowolnymi wymiarami w księdze głównej i uzupełnić je sumami częściowymi i tytułami.
Zapisy kosztów i arkusze kosztów
Koszty operacyjne mogą być przenoszone z księgi głównej. Przy każdym księgowaniu można automatycznie przenosić wpisy kosztów z księgi głównej do wpisów kosztów. Można również użyć zadania wsadowego, aby przenieść wpisy księgi głównej do wpisów kosztów na podstawie dziennego lub miesięcznego księgowania podsumowującego.
W arkuszach kosztów można księgować koszty i działania, które nie pochodzą z księgi głównej lub nie są generowane przez alokacje. Na przykład można księgować czyste koszty operacyjne, opłaty wewnętrzne, alokacje i wpisy korygujące między typami kosztów, centrami kosztów i obiektami kosztów pojedynczo lub cyklicznie.
Alokacja kosztów
Alokacje przenoszą koszty i przychody między typami kosztów, centrami kosztów i obiektami kosztów. Koszty ogólne są najpierw księgowane w centrach kosztów, a następnie obciążane obiektami kosztów. Na przykład można to zrobić w dziale sprzedaży, który sprzedaje kilka produktów jednocześnie. Koszty bezpośrednie można bezpośrednio przypisać do obiektu kosztów, takiego jak materiał zakupiony dla określonego produktu.
Stosowana podstawa alokacji i dokładność definicji alokacji mają wpływ na wyniki alokacji kosztów. Definicja alokacji służy do alokacji kosztów najpierw z tak zwanych centrów przedkosztowych do głównych centrów kosztów, a następnie z centrów kosztów do obiektów kosztów.
Każda alokacja składa się ze źródła alokacji i co najmniej jednego celu alokacji. Wartości rzeczywiste lub wartości budżetowe można przydzielać przy użyciu metody alokacji statycznej opartej na określonej wartości, takiej jak powierzchnia, lub ustalonym współczynniku alokacji wynoszącym 5:2:4. Można również przydzielać wartości rzeczywiste lub wartości budżetowe przy użyciu metody alokacji dynamicznej z dziewięcioma wstępnie zdefiniowanymi podstawami alokacji i 12 dynamicznymi zakresami dat.
Budżety kosztów
Możesz utworzyć tyle budżetów kosztów, ile chcesz. Budżet kosztu można skopiować do budżetu księgi głównej i odwrotnie. Koszty budżetowe można przenosić jako koszty rzeczywiste.
Raportowanie kosztów
Większość raportów i statystyk opiera się na zaksięgowanych wpisach kosztów. Można ustawić sortowanie wyników i użyć filtrów, aby zdefiniować, które dane muszą być wyświetlane. Można tworzyć raporty do analizy rozkładu kosztów. Ponadto można użyć standardowych harmonogramów kont, aby zdefiniować sposób wyświetlania raportów dla wykresu typów kosztów.
Zobacz też
Księgowanie kosztów
Finanse
Terminologia w rachunku kosztów
Współpraca z Business Central