Szczegóły projektu: Księgowanie zleceń produkcyjnych
Podobnie jak w przypadku księgowania zleceń montażu, zużyte komponenty i czas używanej maszyny są konwertowane i wyprowadzane jako wyprodukowany towar po zakończeniu zlecenia produkcyjnego. Aby uzyskać więcej informacji, zobacz Szczegóły projektu: Księgowanie zamówienia montażu. Jednak przepływ kosztów dla zleceń montażu jest mniej złożony, zwłaszcza że księgowanie kosztów zespołu występuje tylko raz, a zatem nie generuje zapasów pracy w toku.
Transakcje, które występują podczas procesu produkcyjnego, można śledzić na następujących etapach:
- Zakup materiałów i innych nakładów produkcyjnych.
- Konwersja do pracy w procesie.
- Konwersja na zapasy wyrobów gotowych.
- Sprzedaż wyrobów gotowych.
Dlatego, oprócz zwykłych rachunków zapasów, firma produkcyjna musi założyć trzy oddzielne konta zapasów w celu rejestrowania transakcji na różnych etapach produkcji.
| Konto zapasów | Opis |
|---|---|
| Konto Surowce | Obejmuje koszt surowców, które zostały zakupione, ale nie zostały jeszcze przeniesione do produkcji. Saldo na rachunku Surowce wskazuje koszt surowców w ręku. Gdy surowce przenoszą się do działu produkcji, koszt materiałów jest przenoszony z konta Surowce na konto PWT. |
| Konto Work in Process (PWT) | Kumuluje koszty poniesione podczas produkcji w okresie obrachunkowym. Konto PWT jest obciążane kosztem surowców, które są przenoszone z magazynu surowców, kosztem bezpośredniej wykonywanej pracy i ponoszonymi kosztami ogólnymi produkcji. Konto PWT jest naliczane na poczcie całkowitego kosztu wytworzenia jednostek, które są ukończone w fabryce i przeniesione do magazynu wyrobów gotowych. |
| Konto wyrobów gotowych | To konto obejmuje całkowity koszt produkcji jednostek, które zostały ukończone, ale jeszcze nie zostały sprzedane. W momencie sprzedaży koszt sprzedanych jednostek jest przenoszony z konta Gotowe towary na konto Koszt sprzedanych towarów. |
Wartość zapasów jest obliczana poprzez śledzenie kosztów wszystkich wzrostów i spadków, wyrażonych następującym równaniem:
- wartość zapasów = początkowe saldo zapasów + wartość wszystkich wzrostów - wartość wszystkich spadków
W zależności od rodzaju zapasów wzrosty i spadki są reprezentowane przez różne transakcje.
| Zwiększa | Zmniejsza | |
|---|---|---|
| Inwentaryzacja surowców | - Zakupy netto materiałów - Produkcja podzespołów - Zużycie ujemne |
Zużycie materiału |
| Inwentaryzacja PWT | - Zużycie materiałów - Zużycie mocy produkcyjnych - Koszty ogólne produkcji |
Produkcja końcowa (koszt wyprodukowanych towarów) |
| Inwentaryzacja wyrobów gotowych | Produkcja końcowa (koszt wyprodukowanych towarów) | - Sprzedaż (koszt sprzedanych towarów) - Produkcja ujemna |
| Inwentaryzacja surowców | - Zakupy netto materiałów - Produkcja podzespołów - Zużycie ujemne |
Zużycie materiału |
Wartości wzrostów i spadków są rejestrowane w różnych typach wytworzonych zapasów w taki sam sposób, jak w przypadku zakupionych zapasów. Za każdym razem, gdy ma miejsce transakcja zwiększenia lub zmniejszenia zapasów, dla kwoty tworzony jest zapis księgi towarów i odpowiadający mu wpis w księdze głównej. Aby uzyskać więcej informacji, zobacz Szczegóły projektu: Księgowanie zapasów.
Chociaż wartości transakcji związanych z zakupionymi towarami są księgowane tylko jako zapisy księgi towarów z powiązanymi zapisami wartości, transakcje związane z wyprodukowanymi towarami są księgowane jako zapisy księgi zdolności produkcyjnych z powiązanymi wpisami wartości, oprócz zapisów księgi towarów.
Struktura księgowania
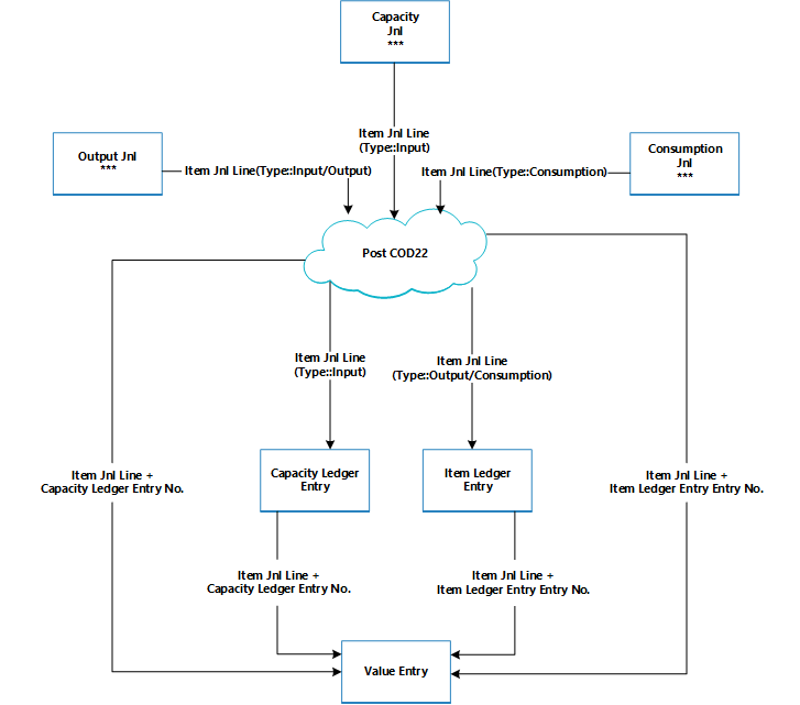
Księgowanie zleceń produkcyjnych w zapasach PWT obejmuje produkcję, zużycie i moce produkcyjne.
Poniższy diagram przedstawia procedury księgowania w codeunit 22.

Na poniższym diagramie przedstawiono skojarzenia między wynikowymi wpisami a obiektami kosztów.

Wpis księgi mocy opisuje zużycie mocy w kategoriach jednostek czasu, podczas gdy powiązany wpis wartości opisuje wartość jednostkowego zużycia mocy.
Wpis księgi towarów opisuje zużycie materiału lub produkcję pod względem ilości, podczas gdy powiązany wpis wartości opisuje wartość tego specyficznego zużycia materiału lub produkcji.
Wpis wartości opisujący wartość zapasów PWT można uścisnąć z jedną z następujących kombinacji obiektów kosztów:
- Linia zlecenia produkcyjnego, centrum robocze lub maszynowe oraz wpis księgi mocy produkcyjnych.
- Wiersz zlecenia produkcyjnego, towar i wpis księgi towarów.
- Tylko linia zlecenia produkcyjnego
Aby uzyskać więcej informacji o sposobie księgowania kosztów produkcji i montażu w księdze głównej, zobacz Szczegóły projektu: Księgowanie zapasów.
Księgowanie zdolności produkcyjnych
Księgowanie danych wyjściowych z ostatniego wiersza routingu zlecenia produkcyjnego powoduje wpis w księdze zdolności produkcyjnych dla towaru końcowego, oprócz wzrostu zapasów.
Wpis księgi mocy produkcyjnych jest zapisem czasu poświęconego na wyprodukowanie towaru. Powiązany wpis wartości opisuje wzrost wartości zapasów PWT, która jest wartością kosztu konwersji. Aby uzyskać więcej informacji, zobacz "Z księgi pojemności" w Szczegóły projektu: Konta w księdze głównej.
Kalkulowanie kosztów zlecenia produkcyjnego
Aby kontrolować zapasy i koszty produkcji, firma produkcyjna musi mierzyć koszt zleceń produkcyjnych, ponieważ wstępnie określony koszt standardowy każdej wyprodukowanej pozycji jest kapitalizowany w bilansie. Aby uzyskać informacje o tym, dlaczego wyprodukowane towary używają standardowej metody kalkulacji kosztów, zobacz Szczegóły projektu: Metody kalkulowania kosztów.
Uwaga
W środowiskach, w których nie stosuje się metody standardowego kalkulacji kosztów, w bilansie kapitalizowany jest rzeczywisty, a nie standardowy koszt wyprodukowanych towarów.
Rzeczywisty koszt zlecenia produkcyjnego składa się z następujących składników kosztów:
- Rzeczywisty koszt materiałów
- Rzeczywisty koszt mocy produkcyjnej lub koszt podwykonawcy
- Koszty ogólne produkcji
Te rzeczywiste koszty są księgowane w zleceniu produkcyjnym i porównywane z kosztem standardowym w celu obliczenia odchyleń. Odchylenia są obliczane dla każdego ze składników kosztu towaru: surowców, wydajności, podwykonawcy, kosztów ogólnych zdolności produkcyjnych i kosztów ogólnych produkcji. Wariancje można analizować w celu określenia problemów, takich jak nadmierne marnotrawstwo w przetwarzaniu.
W środowiskach o kosztach standardowych kalkulowanie kosztów zlecenia produkcyjnego opiera się na następującym mechanizmie:
Po zaksięgowania ostatniej operacji routingu koszt zlecenia produkcyjnego jest księgowy w księdze towarów i ustawiany na oczekiwany koszt.
Ten koszt jest równy ilości wyjściowej, która jest księgowana w arkuszu wyjściowym pomnożona przez koszt standardowy skopiowany z karty towaru. Koszt jest traktowany jako oczekiwany koszt do momentu zakończenia zlecenia produkcyjnego. Aby uzyskać więcej informacji, zobacz Szczegóły projektu: Oczekiwane księgowanie kosztów.
Uwaga
Różni się to od księgowania zleceń montażu, które zawsze księguje rzeczywiste koszty. Aby uzyskać więcej informacji, zobacz Szczegóły projektu: Księgowanie zamówienia montażu.
Gdy zlecenie produkcyjne jest ustawione na Zakończone,zamówienie jest fakturowane przez uruchomienie zadania wsadowego Koryguj wpisy towarów kosztowych. W rezultacie całkowity koszt zamówienia jest obliczany na podstawie standardowego kosztu zużytych materiałów i wydajności. Różnice między obliczonymi kosztami standardowymi a rzeczywistymi kosztami produkcji są obliczane i księgowane.
Zobacz też
Szczegóły projektu: Kalkulowanie kosztów zapasów
Szczegóły projektu: Księgowanie kolejności montażu
Zarządzanie kosztami zapasów FinanseWspółpraca z Business
Central